2020年广东省职业院校“超星杯”微课大赛,是由广东省职业技术教育学会主办、广东省职业技术教育学会信息化与信息安全专委会承办、北京超星集团协办的比赛。比赛吸引了全省高校150多所高校参与,数百个作品参赛,全省共评出微课一等奖20名,二等奖30名,三等奖50名。
我校药学院曾琳玲老师的作品《认识常用药物甲硝唑》喜获高职组二等奖,排名第23名。这是学院近年来大力推行混合式课堂教学模式改革,不断提升教师队伍信息化教学水平的成果。
本次比赛重点考察教师针对特定教学任务,充分、合理运用信息技术、数字资源和信息化教学环境进行教学设计和实际教学,并将教学的过程制作成为不超过10分钟视频或录屏的微课的学习资源。通过此次比赛,进一步推进了信息技术与高校教学的深度融合,推进了学院教师课程建设和教学研究的深入开展,推动了学院教师专业发展和教学能力提升。

曾琳玲老师认为本次比赛获奖与学院重视信息化教学密不可分。当初,药学院杨凤琼院长推荐曾琳玲老师去参加微课制作的培训课程,使她对精小却信息量大的微课产生了浓厚兴趣,并继续自学动画制作和视频剪辑等技术,并在日常练习完善中制作了不少微课,用于广东省精品在线开放课程《实用高职药理》的建设。此次比赛除了交微课作品之外,还要微课教学设计文档、疫情期间的课程计划及课程表、教学设计演示文稿ppt、移动平台上的教学管理数据佐证材料等多份材料,曾老师用了半个暑假才最终完成所有的材料。付出终有回报,曾老师不但收获了认可,更是一份责任,希望更多的师生积极参加比赛,为学校争取更大、更多的荣誉。
微课作品截图:


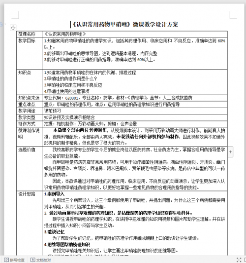
大赛上交的材料:




来源:药学院



用户登录