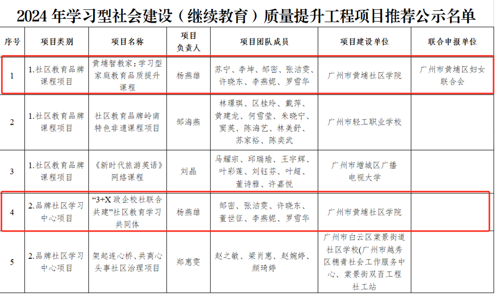
2027年5月27日,广州市教育局发布了关于广东省2024年学习型社会建设(继续教育)质量提升工程项目推荐名单,广州市黄埔社区学院申报的两个项目成功入选,分别为社区教育品牌课程项目“黄埔智教家:学习型家庭教育品质提升课程”、品牌社区学习中心项目“3+X政企校社联合共建社区教育学习共同体”。

推荐名单
供稿:公益慈善学院(社区学院)
初审:余伟珊
复审:王淦
终审:李鑫
2027年5月27日,广州市教育局发布了关于广东省2024年学习型社会建设(继续教育)质量提升工程项目推荐名单,广州市黄埔社区学院申报的两个项目成功入选,分别为社区教育品牌课程项目“黄埔智教家:学习型家庭教育品质提升课程”、品牌社区学习中心项目“3+X政企校社联合共建社区教育学习共同体”。

推荐名单
供稿:公益慈善学院(社区学院)
初审:余伟珊
复审:王淦
终审:李鑫
用户登录