为深入推进大众创业万众创新,推动高等教育高质量发展,加快培养创新创业人才,4月25日下午,建筑与艺术学院(星力量动漫游戏学院)在博雅D202顺利举办第十届中国国际大学生创新大赛院级选拔赛。中国工程监理领域领军人物蔡建原大师,建筑与艺术学院(星力量动漫游戏学院)院长赵春齐,副院长胡林林、毛瑞,党总支副书记刘跃飞和各参赛团队参与比赛。

建筑与艺术学院(星力量动漫游戏学院)院长赵春齐、副书记刘跃飞进行赛前讲话
此次比赛严格对照第十届中国国际大学生创新大赛相关要求,设置青年红色筑梦之旅赛道和职教赛道,十个组别,分组进行比赛。参赛团队选手们通过PPT演示、实物展示等方式,详细介绍了各自项目的团队情况、市场定位、商业模式、财务分析、竞争优势等。蔡建原大师认真听每个团队的演讲并进行现场点评。
蔡建原大师现场提问点评

学生比赛现场
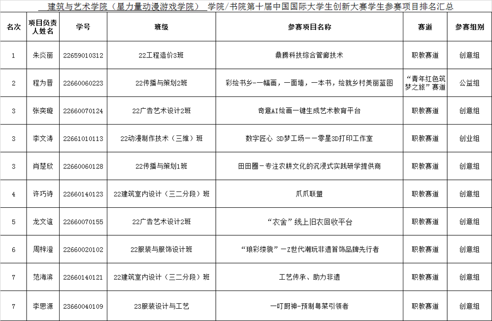
经过评委的认真评审,最终评选出比赛结果。

比赛结果

中国工程监理领域领军人物蔡建原大师总结讲话
此次大赛为同学们提供了一个展示创意和才华的平台,促进了不同专业同学之间的交流与合作,激发了大家对创新创业的热情。选拔出的创新创业项目将代表学院参加更高级别的比赛。

合影
供稿:建筑与艺术学院(星力量动漫游戏学院)
初审:余伟珊
复审:王淦
终审:李鑫



用户登录