董杰:内部质量保证体系下高职院校教学工作诊断与改进的研究与实践
加强教学工作诊断与改进的路径
1.加强组织体系构建
在组织机构上,成立诊改工作领导小组,对学校内部质量保证体系建设及诊断与改进工作进行顶层设计与全面统筹,并设立校级、二级单位、基层教学组织三级诊改工作组。校级诊改组至少包括办学质量(学校层面)诊改工作组、教学(专业层面、课程层面)诊改工作组、师资(教师层面)诊改工作组、学生发展(学生层面)诊改工作组、技术支持组以及监督指导组,通过建立三级诊改组,推动全员参与诊改。同时,需要设立质量控制或质量评价办公室,作为独立的行政部门行使诊改工作职责,安排专职人员开展诊改工作。
在人员队伍上,各个诊改组要设置专门的诊改秘书,及时跟进本组的诊改工作。组建专门的诊改督导员队伍,监测各层面诊改工作的推进情况,分层做好诊改督查。充分发挥教学督导的作用,从专业、课程、课堂、教师等维度做好质量督查,特别要关注学生的成长。同时做好学生质量信息员队伍建设,以课堂教学质量为主,及时收集学生信息员的反馈信息。
2.精心打造“目标-标准双链”
目标是诊改的源头,自上而下的目标链则是各个层面诊改的起点,目标体系合理、清晰,诊改才会找准方向。打造目标链时,应以学校“十四五”事业发展规划为起点,同时把“双高”院校建设目标、提质培优行动计划纳入其中,形成学校事业发展的若干个任务模块和相应的目标。纵向:将学校事业发展规划分解成专业(群)建设发展规划、师资队伍建设规划、科技与社会服务发展规划、教育国际化发展规划、信息化建设发展规划和学生工作发展规划等专项规划;横向:将学校事业发展规划的任务模块按年度进行任务分解,形成学校年度工作要点和工作目标,并按部门职责进行分解,形成部门年度工作目标。各教学单位根据学校年度工作要点和专项规划,形成各自的年度工作重点和目标,并组织各专业、课程团队、教师、学生制定相应的专业、课程、师生个人规划和年度目标。构建起自上而下、上下衔接、左右贯通的目标链(图2)。
图2目标链体系的构建
标准是衡量目标的标尺,是目标的具象体现。需要依据目标,建立和目标相契合的标准,形成对应目标链的标准体系。在标准的制定过程中,既要关注底线标准,也要重视发展标准。底线标准是各个层面必须达到的标准,是不可逾越的。而发展标准是跳一跳够得着的标准,切忌脱离实际,制定遥不可及的标准,否则诊改只会适得其反。基于底线标准和发展标准,学校应完善相应的标准制度,如对于专业层面,建立各级专业(群)建设标准、专业动态调整办法、专业人才培养方案修订意见等;对于课程层面,建立各级课程建设标准、在线课程建设与管理办法、课程标准制定管理办法等;对于教师层面,建立各类教师发展标准、专业技术职务评聘办法等;对于学生层面,建立学生发展标准、学生综合素质标准等,通过完善系列标准形成标准的制度体系。
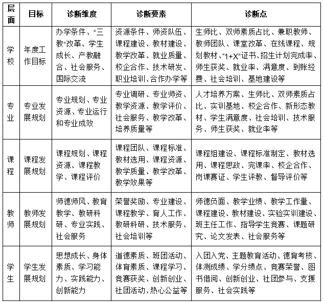
3.科学合理制定诊断指标
诊断指标是目标转化为任务的具象化呈现,是具体工作任务的标准体现。按照诊断维度、诊断要素、诊断点3个层级,以三级制形式建立5个层面的诊断指标体系(表1)。对于学校层面,以年度工作目标为起点,可以从办学条件、“三教”改革、学生成长、产教融合、社会服务和国际交流6个维度制定诊断点;对于专业层面,以专业发展规划为起点,可以从专业规划、专业资源、专业运行和专业成效4个维度制定诊断点;对于课程层面,以课程发展规划为起点,可以从课程规划、课程资源、课程教学、课程评价4个维度制定诊断点;对于教师层面,以教师发展规划为起点,可以从师德师风、教育教学、教研科研、专业实践、社会服务5个维度制定诊断点;对于学生层面,以学生发展规划为起点,立足于学生德智体美劳全面发展,可以从思想成长、身体素质、学习能力、实践能力、创新能力5个维度制定诊断点,5个层面的诊断指标既相互关联,又各自独立,形成对标目标链的诊断指标体系。要注意的是,制定诊断指标时,要充分考虑诊断值数据的可采集度。对于无法用系统支撑的数据,要通过完善业务系统来支撑数据的采集。
表1诊断指标体系
各个层面的诊改主体要根据学校制定的诊断点和标准值,合理确立既符合自身实际,又能满足自我发展需求的目标值。一般来说,诊改主体设定的目标值要优于学校预设的标准值,如新开设的专业目标值为学校预设的标准值,而特色专业、重点专业的目标值则要优于新专业的目标值。同时允许诊改主体自行设定诊断点和目标值,以满足诊改的个性化需求,同时更好地激发师生的工作积极性。
4.强化数据治理
诊改实施过程中,诊断的结果、目标的达成均需通过数据来体现,若数据缺失,诊改就成了无源之水、无本之木。因此在当前各高职院校信息化建设过程中,要以数据建设为核心,加快做好数据治理,为诊改的有效实施提供数据依据支撑。一是建好大数据中心。学校要打通数据在各个业务平台的通道,消除信息孤岛现象,加强数据源头的集成,实现各个业务平台的数据能够实时采集到大数据中心,并由大数据中心汇流到诊改平台进行诊断与分析。二是完善业务系统。当前仍有相当一部分业务数据存在于线下,为诊改数据的实时采集和质量监控预警带来麻烦,因此需要通过新建业务平台或完善原有平台,把原来线下的数据“搬”到线上,最终实现线下业务数据全上线,为数据的源头采集和实时采集打下基础。三是建立数据标准。数据标准是数据规范化的依据,学校要在各个业务层面建立统一的数据标准,明晰数据规范化要素,如数据的格式、字段、范围、时间段等,确保数据在各个平台的一致性和准确性,提升数据的可用性和使用价值。四是提高数据质量。数据质量直接影响着诊断分析的结果,若没有良好的数据质量,诊断的方向就会产生偏差。因此要加强数据管理和数据维护,提高各个部门数据专员的工作责任心,既要确保数据的真实性,也要及时更新各个业务平台数据,确保数据的即时性。数据的真实性可以保障诊断结果的准确性和诊改方向的正确性,数据及时更新,诊改的监测预警才能有效实施。
5.完善智能化平台系统
诊改平台是实施诊改的支撑手段和技术支持。平台应根据“8字形”螺旋改进工作流程,具备在5个层面开展数据采集、诊断分析、实时预警、画像展示、信息反馈的功能。各个层面的诊改主体可在平台进行在线分析、填报总结,平台能输出诊改报告及展示各层面诊改任务开展情况。平台可以根据学校的目标链和标准链,建立多个维度的诊断指标库,通过调用指标库,对接大数据中心,进行汇流数据,面向不同主体发布诊改任务,搭建起智能化诊改平台系统(图3)。
图3智能化诊改平台体系的构建
6.实施专项诊改
常态化的学校、专业、课程、教师、学生5个层面的诊改,是依据目标链、标准链制定的诊断点实施的,主要通过目标数据分析,且依赖于数据结果。但在实际工作中,往往存在很多难以用数据考量的工作事项或专项任务,这些事项或任务对于提高人才培养质量、提升办学质量起着非常重要的作用。因此需要梳理一批重点工作或难点工作,围绕这些工作实施专项诊改,作为常态化诊改的有机补充,比如校企合作、科研管理、思政教师队伍建设、继续教育、人才培养方案制定等。专项诊改在具体实施中,既可以通过自我剖析与集体研讨,进行“把脉问诊”,找出不足和问题,给出改进建议。如校企合作、科研管理的诊改,对照部门岗位职责(岗位工作标准),诊断其履职情况;比对部门工作成效(部门工作目标),诊断其绩效情况。也可以对照教育行政部门的相关文件要求实施诊改,如继续教育的诊改要对照教育部办公厅印发的《普通高等学校举办非学历教育管理规定(试行)》(教职成厅函〔2021〕23号)中的具体规定要求;人才培养方案制定的诊改可以对照教育部《关于职业院校专业人才培养方案制订与实施工作的指导意见》(教职成〔2019〕13号)的要求开展诊改,不仅要关注学时量、实践学时占比、核心课程数等一些硬性数据指标,同时也要关注诊断方案制定过程中调研是否充分、论证是否合理、程序是否到位、方案是否规范等。
通过专项诊改实现常态化诊改与重点工作专项诊改相统一,构建起点、线、面结合的诊改体系。而这些诊改的事项又是体现各个职能部门管理效能的重点,因此通过专项诊改进一步提高了职能部门的管理质量和效能,强化了质量保证体系组织系统的建设。
来源:《纺织服装教育》
作者:董 杰(浙江纺织服装职业技术学院质量控制与评估中心,浙江 宁波)

用户登录