李心钰:教育评价理念的演变及测评工具的审视与应用
一、测评工具的现实审视
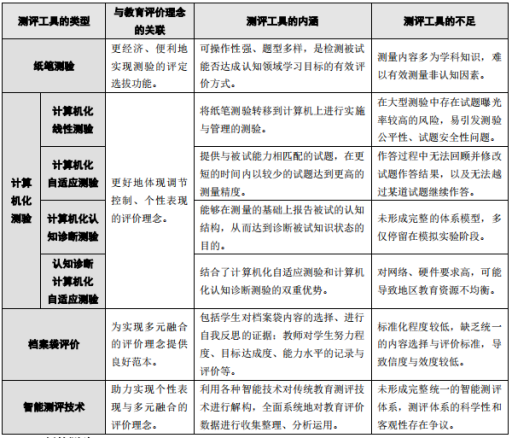
随着教育评价理念的持续更迭,各国研究者逐步实现对传统测评工具的突破与创新,力求以更高效智能的方式整合多维度、多层次的信息,制定更精准、解释性程度更高的测评手段。为此,本研究基于教育评价理念演变趋势与测评工具的功能特点,从传统纸笔测验到方兴未艾的计算机化测验、档案袋评价及未来的智能测评技术角度,详细梳理了各类测评工具与教育评价理念之间的关联,及其测评工具的内涵与不足,得到测评工具的比较分析情况,如表1所示。
表1测评工具的比较分析情况
二、核心素养理念下测评工具的应用建议
核心素养的测评逐渐受到国内教育界的关注,但时至今日,诸多核心能力的测评方式与技术仍处于对国际经验的摸索与借鉴阶段。基于此,本研究首先指出核心素养测评在试题设计、测评内容选择和结果运用方面存在的问题,然后依据前述各类测评工具的现实审视,提出相应的解决之道与应用实例。
1、核心素养测评面临的问题
(1)试题设计脱离核心素养测评的情境性
现有的试题设计主要在小范围、针对性考查学生的知识掌握情况,试题内容多是抽象、远离学生真实生活情境的,这种传统、标准化及脱离真实情境的测评无法满足核心素养的测评需求,极易削弱学生的自信心和学习兴趣,难以评估学生的真实水平。而核心素养的测量需要根据学生的认知规律,在试题命制上为学生理解试题提供相应的背景支持,通过设置不同复杂程度及不同视角的真实情境,以达到测量不同素养等级水平的目的。
(2)测评内容难以触及高阶能力的评价
面对创新型人才的高度需求,国际社会对可迁移的跨学科素养测评愈加重视。然而,传统学业评价存在轻思维重知识、轻过程重结论、轻非智力因素重智力因素的严重弊端,从而导致以记忆性知识、低层次认知能力为主要内容的测评现状。核心素养测评不能只关注容易测评的传统学科领域,要突出高阶能力(如协作问题解决、自主学习、批判性思维)的评价功能。
(3)测评结果无法发挥诊断功能
核心素养测评中过程数据能够反映学生在问题解决过程中运用到的知识、策略及其努力程度。而现有的评价方法主要是百分制或等级制,这种人为赋值方式过于粗糙,不能反映分数或等级差异背后学生的真实发展,也不利于深入分析分数或等级相当的学生之间内隐层面的差异,更无法帮助学生对错误原因进行分析和反思,使评价无法有效发挥诊断反馈与改进提升的功能。
2、核心素养测评的解决之道
(1)利用计算机化测验建构真实的任务情境
核心素养的重要特征即情境性,表现在评价方式变革上的显著特点即强化真实情境中对问题解决能力的考查。传统的纸笔测验受制于有限的试题呈现方式,往往难以充分展示真实的问题情境,而计算机化测验为构建真实任务情境提供了可能,它能利用计算机实现测验的交互功能,并借助文字、声音、图片、视频等各种资源建构真实情境,考查学生解决生活中实际问题的能力水平,而非简单地测评抽象的原理与规则,以及去情境化的知识与概念。
国际上具有核心素养测评实践经验的大规模学业评估项目,如国际学生评估项目(Programfor International Student Assessment,PISA)是国际大规模学业评估的典范。2003年,PISA采用纸笔测验评价学生的问题解决能力;2012年之后,PISA开始采用计算机化测验评价学生在真实任务情境中的问题解决能力;2015年,PISA升级为评价“协作问题解决能力”,利用人工智能技术将学生置于多种协作问题情境中,要求学生面对充满变化的任务资源时,不断表征与更新其内在认知与心理过程,从而提高基于情境设计的计算机交互式测评过程的可操作性和测评结果的有效性。
(2)采用多元化的测评工具获取学生综合表现
核心素养的复杂性导致其测评过程不仅需要获取学生外在的认知性作答行为,还需要获得学生内部思维、情感、态度变化的外部表现。前者能够通过设置特定的问题情境,诱发学生的即时作答表现;后者则趋向于一种日积月累的缓慢变化过程。因此,在测评实践中需采取大规模测验评价与日常性积累评价、定量评价与定性评价、总结性评价与过程性评价相结合的方式,才能对核心素养做出客观、完整的有效评价。
目前,国内外都在尝试构建多元化评价选拔体系。以上海大学为例,其春季招生中纳入了对学生社会实践、志愿服务、公益劳动和研究性学习的考查,并将折算分数计入录取成绩。2020年,越南启动新一轮小学生评价改革,其评价理念呈现出发展性特征,评价内容聚焦课程内容和核心素养,此次改革注重过程性评价,倡导量化与质性评价结合。其中,对外在认知性作答行为的评价可以利用大规模测验评价、定量评价及总结性评价的手段,如采用纸笔测验、计算机化测验等测评工具评价学生知识、技能的掌握情况;对内在思维、情感、态度的评价则可以利用日常性积累评价、定性评价、过程性评价的手段,如通过档案袋评价、嵌入式智能测评技术对学生的协作问题解决、自主学习、批判性思维等方面进行评价,这样既满足了核心素养的测评要求,也利用质性评价弥补了量化评价对学生情感、态度、价值观等方面的不足。
(3)依据诊断性信息呈现评价报告
传统的测验只报告笼统的总分或能力值,但分数相同的学生往往具有不同的素养状态和认知结构,教师和学生更希望获取具体、个性化的诊断信息,并得到相应的建议。以计算机化认知诊断测验为代表的测评工具能够根据个体在测验中的作答反应结果提供学生掌握什么、有何缺陷的具体诊断信息,并形成个性化评价报告,实现对个体宏观层面和微观层面的全面诊断。
近年来,美国、欧洲等教育发达国家及地区非常重视诊断信息的记录与使用,如美国高考预考PSAT、欧洲在线语言诊断系统DIALANG、中国香港英语诊断跟踪系统DELTA等大规模测验均已实现诊断功能。其中较为典型的是DIALANG项目,其评价报告能够客观描述考生的语言素养发展状况,包括对语言素养评价内容和关键性指标的分析诊断,整体和分项给出评价结论,详细展示不同级别的考生应达成的程度、对比不同级别的差异,还能根据事实做出总结,阐释考生自我评估和测验结果存在差距的原因及提升建议。这种具有诊断功能的评价报告能够为适应性的个别辅导提供支撑,有利于考生接受针对性的矫正和培训。
可以看出,评价理念的发展演变与测评工具的更新变化是相辅相成的。需要强调的是,并非测评工具越技术化,功能就越强大,而是各有优劣、各有侧重。在实际应用中,只有扬长避短,充分发挥不同测评工具的优势,才能获得更为理想的测评结果。
来源:《现代教育技术》
作者:李心钰、陆宏(山东师范大学教育学部,山东济南250014)

用户登录