岭南主页
|
设为首页
|
加入收藏
|
站群导航
岭南主页
招生就业
招生信息网
创新创业专题网
学院
护理与健康学院
药学院
医学应用技术学院
经济管理学院
人工智能学院
数字媒体与艺术学院
智能制造学院
电子商贸学院
马克思主义学院
博雅教育学院
乡村振兴教育学院
书院
思诚书院
明德书院
知行书院
崇礼书院
砺能书院
笃学书院
弘毅书院
至善书院
党建
党委组织部
党政机构
质量监控中心
教师工作部和人事处(教师发展中心)
学生工作部
团委
校友会
教务处
保卫工作部
未指定
信息公开网
搜索
×
搜索过于频繁,请输入验证码
网站首页
|
书院概况
书院简介
专业介绍
创业导师
常任导师
专业导师
书院风光
|
党建先锋
党组织架构
党务公开
党建活动
砺能先锋学习会
党史学习
|
科技创新
创业活动
技研中心
名辅导员工作室
创业创新体系简介
科技创新工作室
粤嵌众创空间
|
学生事务
投诉与建议
学生事务中心介绍
砺能团委学生会
学生风采
公告通知
学习共享
表格下载
|
校友之家
优秀校友
|
岭南主页
|
您的位置:
首页
>
砺能动态
>
详细内容
砺能动态
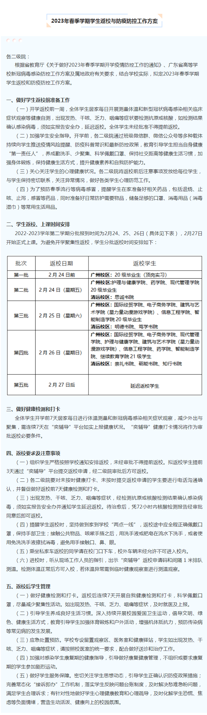
返校安排来啦!岭南人速查收!
来源:
发布时间:2023-02-20 09:04:18
浏览次数:
次
【字体:
小
大
】
终审:潘授平
分享到:
【打印正文】
×
用户登录
登 录
账号密码登录
成功登录后,
关闭浏览器前
24小时内
7天内
一个月内
始终
保持登录状态
忘记密码?
用户登录