岭南养生谷焕新学院正式揭牌,护理与健康学院师生将参与焕新学院线上线下课程
目前,国内养老处在发展期和转折期,面临着长者如何养老、如何就医、如何健康消费和如何建立健康生活方式的四个瓶颈问题。会员学院式管理是岭南养生谷充分发挥长者自我管理的模式,是创新养生养老模式,也是解决这四个瓶颈的最佳方案。焕新学院正是在这个背景下成立了,焕新学院采取长者自我管理形式,设院长、教务主任、班主任等职,均由长者担任。另设办公室,由岭南养生谷员工担任。办公室协助、配合院长及教务主任管理焕新学院。2021年2月3日,阳光明媚,春意盎然,学院管理,焕然一新。焕新学院在养生谷养老院一楼正式揭牌,也揭开了养老院学院式管理模式的新篇章。

揭牌仪式
出席揭牌仪式的嘉宾除了有第一届焕新学院的管理层长者们,还有养生谷董事长贺惠山先生、养生谷总裁冯晖先生、养生谷长青大学校长童国梁先生、养生谷养老院院长何建华女士、护理与健康学院副院长辛增辉先生等。

揭牌仪式嘉宾合影
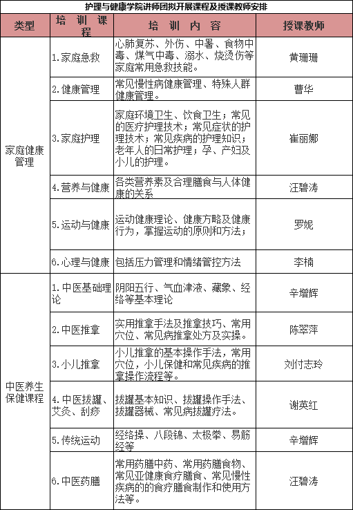
为了支持焕新学院的工作,深化产教融合。护理与健康学院在辛增辉副院长的带领下,成立了长青大学讲师团,讲师团成员不但有学院的专业教师,也有医院及康养行业的一线专家,同时将选派优秀的“5+3”学生团队共同参与。护理与健康学院师生将为焕新学院的长者们提供线上线下的课程服务,包括健康公益讲座、中医养生保健、中医药膳食疗、长者心理舒缓等。

终审:曾银珠

用户登录