喜报丨零的突破!现代管理学院学子荣获省厅货运代理赛项三等奖
2023年4月2日,为期3天的2022-2023年度广东省职业院校学生专业技能大赛货运代理赛项在顺德职业技术学院落下帷幕。本赛项共有来自全省46所高职院校88支队伍参赛。

比赛场地照片
我校现代管理学院现代物流管理专业汪春霞老师、21现代物流管理专业陈志成同学组成的竞赛代表队经过激烈角逐,荣获广东省技能大赛货运代理赛项三等奖,这是我校在广东省教育厅主办的高职院校学生专业技能大赛货运代理赛项上第一次获得奖项,实现了从无到有的突破!
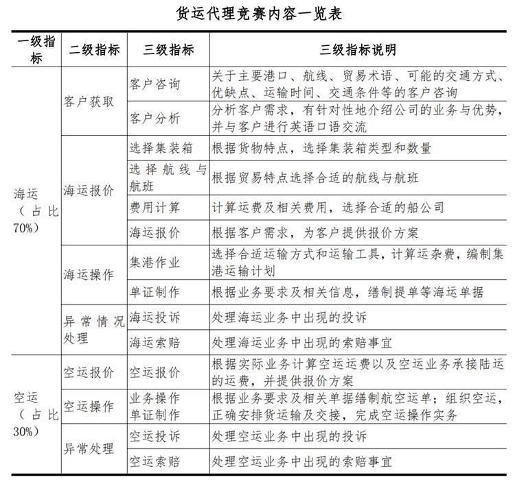
货运代理赛项根据国际货运代理行业前沿发展和职业标准,对接世界技能大赛技术标准要求,重点考察参赛选手货运代理核心职业技能以及逻辑思维能力、时间管理能力和基本的职业素养。本赛项竞赛内容包括客户沟通、运输路线设计、运输合同、业务操作、保险、报关、成本与效益、索赔、投诉处理等。

货运代理赛项是全英文试卷,提交的成果也必须为全英文,包括书面成果和口语表达,参赛选手不仅需熟练掌握货代专业知识,还需具备较高的英语听说读写能力。本次大赛备赛过程指导老师和参赛学生齐心协力,攻坚克难,终于为该赛项取得零的突破。

备赛集训照片
现代物流管理专业积极推进“岗课赛证”融合人才培养模式改革。以赛促教,以赛促改,推进专业建设与产业发展对接、课程内容与职业标准对接、人才培养过程与企业岗位对接,提高物流管理专业人才培养质量。以赛促学提高学生学习积极性及学习效率。
通过这次比赛,一是检验了教学效果,现代物流管理专业在货运代理相关岗位的人才培养方面再上一个新台阶。二是瞄准世界高水平职业技能人才培养,引领和促进“三教”改革,提升现代物流管理专业人才培养质量。三是营造崇尚技能的学习氛围,进一步促进岗课赛证的融合。
图/文:汪春霞
初审:陈松燔
复审:王大凯
终审:牛玉清

用户登录