在企业中历练,在实践中成长 —中小企业创业与经营专业开展企业实践课程探索(二)
金秋十月,在党的二十大胜利召开之际,中小企业创业与经营专业同学们的企业实践课程时间也悄然过半,对自身学习的岗位也有了进一步的认识,可以说是渐入佳境。在平安公司广州电话销售中心进行企业实践课程的王思淇同学向前来企业的学校导师陈晓业分享了最近的企业学习心得,也和老师一同探讨了关于专题学习与企业岗位学习上的内容。

一同合影
企业导师林健岚主管对王思淇同学从进入企业实践学习至今的表现给予高度评价,他认为王同学在企业实践的过程中,踏实肯干,能够在规定时间内做好自己的本职工作,遇到不懂的问题愿意向同事虚心求教,有较强的适应能力,并且纪律意识较强,没有出现过无故旷工,迟到早退的现象。对于下一阶段的岗位学习任务和课程设计的内容,两位导师也进行了交流和探讨。

陈晓业老师与企业导师交流
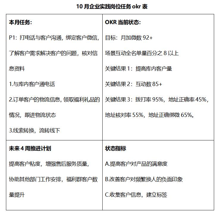
随后,针对“OKR目标管理”的专题学习内容,思淇同学结合自身学习实践岗位的实际,围绕十月份的岗位学习目标的设定和规划与陈晓业老师进行探讨。通过学习当前企业使用的管理知识和方法,综合运用到自己的岗位实践上,进一步完善和细化自己的岗位学习计划,明确实践训练的目标和具体实施细节,也对岗位技能和自身优势有了更清晰的认识。

指导学生根据岗位学习实际完善月度OKR
思淇同学认为,在“OKR”工作法理论中“极致聚焦明确目标”和“量化明确目标的数个关键结果”的两大要点为她在企业实践学习过程中进行目标管理提供简单高效的工具,通过设置目标用来明确方向,通过设置关键结果来量化目标,使得自己的学习实践规划一目了然。

王思淇同学制定的10月企业实践岗位任务OKR表
在世界500强企业开展自己企业实践课程,思淇同学还是觉得自己比较幸运的。她表示,作为一名未经社会历练的大学生,自身会有很多经验不足的地方,对于未来职场的准备十分不足。藉着学校这次企业实践课程探索的机会,在拥有庞大客户群体平台企业获得学习实战的宝贵机会,能在岗位学习中能学会沟通之道,锻炼处事能力,提升自己的专业知识水平和社会实践经验。同时,在企业岗位上的学习让思淇同学接触到在这之前完全陌生的领域,并在锻炼中获得很多专业知识储备。实践是检验真理的唯一标准,希望企业实践学习的同学们在自己岗位上继续保持饱满的学习热情和深耕精神,取得更大的进步!
图/文:陈晓业
初审:陈松燔
复审:王大凯
终审:牛玉清

用户登录